বাংলাদেশ জাতীয় তথ্য বাতায়ন
অফিসের ধরণ নির্বাচন করুন
স্বায়ত্তশাসিত
মন্ত্রণালয়
মন্ত্রণালয় বিভাগ
অধিদপ্তর / বিভাগ / এজেন্সী / সংস্থা
ব্যাংক / বীমা / আর্থিক প্রতিষ্ঠান
শিক্ষা প্রতিষ্ঠান
রেজাল্ট
প্রকল্প
প্রশিক্ষণ
সরকারি মাঠ পর্যায়ের অফিস
বিদেশী দূতাবাস/মিশন
বিভাগীয় পোর্টাল
জেলা পোর্টাল
জেলা পরিষদ পোর্টাল
সিটি কর্পোরেশন পোর্টাল
উপজেলা পোর্টাল
পৌরসভা পোর্টাল
ইউনিয়ন পোর্টাল
দেখুন
অনুসন্ধান
Wednesday April 2026
হটলাইন
English
মেনু নির্বাচন করুন
আমাদের সম্পর্কে
আমাদের সম্পর্কে
সাধারণ তথ্য
সাংগঠনিক কাঠামো
প্রকল্প
কর্মকর্তাবৃন্দ
কর্মচারীবৃন্দ
ফটোগ্যালারি
অফিস সম্পর্কিত
যোগাযোগ
যাতায়াত
যোগাযোগ
যোগাযোগ
সেবা সমূহ
সেবা সমূহ
কী সেবা কীভাবে পাবেন
প্রদেয় সেবাসমূহের তালিকা
সিটিজেন চার্টার
ডাউনলোড
আইন ও সার্কুলার
ই-সেবা
ই-সেবা
স্কুল/কলেজ এমপিও
মাদ্রাসা এমপিও
উর্ধতন কার্যালয়
উর্ধতন কার্যালয়
জেলা কার্যালয়
আঞ্চলিক কার্যালয়
অধিদপ্তর
প্রতিষ্ঠান সমুহ
প্রতিষ্ঠান সমুহ
কলেজ
বিদ্যালয় সমুহ
মাদ্রাসা
আই সি টি ল্যাব সমুহ
ডাউনলোড
বিদ্যালয় সংক্রান্ত
কমিটি গঠন
বেসরকারি শিক্ষা প্রতিষ্ঠানের গভর্নিংবডি ও ম্যানেজিং কমিটি প্রবিধানমালা-২০২৪
বেসরকারি শিক্ষা প্রতিষ্ঠান এর প্রবেশ পর্যায়ের পদ ব্যতীত অন্যান্য পদে নিয়োগ কার্যক্রম পরিচালনার জন্য অনুসরণীয় নির্দেশমালা সংক্রান্ত
এম পি ও নীতিমালা
কমিটি গঠন সংশোধনী
মাদ্রাসা সংক্রান্ত
মাদ্রার পরিচালনা কমিটি গঠন
এম পি ও নীতিমালা
কলেজ সংক্রান্ত
জিবি গঠন
বিবিধ
কর্মপরিকল্পনা
গ্যালারী
ফটোগ্যালারী
বিজ্ঞান মেলা ও অলিম্পিয়াড
স্মারক বৃক্ষরোপন
খেলাধুলা
প্রশিক্ষন
ভ্রমন
বই বিতরন-২০২৪
ভিডিও গ্যালারী
জাতীয় সঙ্গীত
আরও
সংক্ষিপ্ত
উপজেলা মাধ্যমিক শিক্ষা অফিস
এই কনটেন্টটি শেয়ার করতে ক্লিক করুন
আপনার মতামত প্রদান করুন
আপনার মতামত প্রদান করুন
আপনার নাম
নাম অবশ্যই দিতে হবে
আপনার ইমেইল
সঠিক ইমেইল দিন
আপনার যোগাযোগ নম্বর
সঠিক ফোন নম্বর দিন (যেমন 017XXXXXXXX)
আপনার মতামত
মতামত কমপক্ষে ২০ অক্ষরের হতে হবে
Attachment (jpg, jpeg, png, pdf • max 2 MB)
Invalid file. Allowed: JPG, JPEG, PNG, PDF up to 2MB
জমা দিন
সেবা এবং ধাপ
এডভান্সড অপশনগুলো দেখান
গ্রুপ অনুসারে
কিছুই না
শিরোনাম
পৃষ্ঠা আইটেম
১০
২০
৫০
১০০
নং
শিরোনাম
সেবার ধাপ
কার্যকলাপ
১
সিটিজেন চার্টার
দেখুন
২
এবতেদায়ী, দাখিল ও মাধ্যমিক স্তরে পাঠ্যপুস্তক বিতরন।
দেখুন
৩
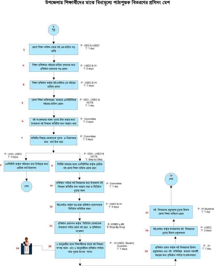
বিনামূল্যে পাঠ্য পুস্তক বিতরণ প্রসেস ম্যাপ
দেখুন
১
পৃষ্ঠায় যান
আর্কাইভ দেখুন
প্রকাশিত দেখুন
দেখছেন ১ থেকে ৩ পর্যন্ত, মোট ৩ এন্ট্রি
এই কনটেন্টটি শেয়ার করতে ক্লিক করুন
আপনার মতামত প্রদান করুন
আপনার মতামত প্রদান করুন
আপনার নাম
নাম অবশ্যই দিতে হবে
আপনার ইমেইল
সঠিক ইমেইল দিন
আপনার যোগাযোগ নম্বর
সঠিক ফোন নম্বর দিন (যেমন 017XXXXXXXX)
আপনার মতামত
মতামত কমপক্ষে ২০ অক্ষরের হতে হবে
Attachment (jpg, jpeg, png, pdf • max 2 MB)
Invalid file. Allowed: JPG, JPEG, PNG, PDF up to 2MB
জমা দিন
এক্সেসিবিলিটি
ফন্ট বৃদ্ধি
ফন্ট হ্রাস
মনোক্রোম
ইনভার্ট
বড় কার্সর
লিঙ্ক হাইলাইট
শিরোনাম হাইলাইট
পড়ার গাইড
রিসেট
স্ক্রিন রিডার ডাউনলোড করুন
কন্টেন্টে চলে যান
এক্সেসিবিলিটি মেনুতে যান